blog

TTL TO RS485 Converter module

973e44f9608904f42badc948b578220511

What is the TTL to RS485?

The TTL to RS485 module is an interface converter used for communication between electronic devices. Its core function is to realize bidirectional conversion between TTL level and RS485 differential signals. This module converts the single-ended TTL signals output by microcontrollers into RS485 differential signals with strong anti-interference capability, supporting transmission distances up to the kilometer level and enabling the construction of multi-point communication networks. It provides a stable and reliable physical layer connection solution for devices in scenarios such as industrial automation and remote control.

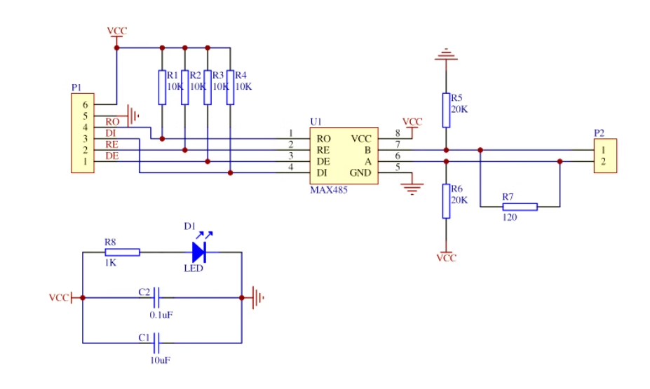
TTL to RS485 Working Principle

The core principle of the TTL to RS485 module lies in signal modulation and direction control. At its internal core is an RS485 transceiver chip (such as MAX485). This chip modulates the single-ended TTL signal (0V/5V voltage referenced to GND) output by the microcontroller’s UART into a pair of differential signals (voltage difference between lines A and B). Leveraging the strong common-mode interference resistance of differential transmission, it enables reliable long-distance communication. Conversely, it demodulates the received differential signals back into TTL signals. Meanwhile, the module uses a direction control pin (DE/RE) to switch between transmitting and receiving states (half-duplex), avoiding internal signal conflicts, thereby realizing bidirectional data exchange over a pair of twisted-pair wires.

TTL to RS485 Functionality

The primary function of the TTL to RS485 module, as its name implies, is to convert TTL signals into RS485 signals for use by subsequent devices. The conversion from TTL to RS485 serves several key purposes, which will be detailed in the following sections.

Why convert TTL to RS485?

In terms of transmission distance:

 

TTL transmission distance is limited: TTL level signals attenuate quickly during transmission and have weak anti-interference capabilities. Typically, at 9600 baud rate, the transmission distance is only about 2 meters, generally not exceeding 15 meters. In contrast, RS-485 uses differential transmission, enabling long-distance signal transmission. With an appropriate baud rate, the maximum standard transmission distance can reach about 1200 meters. Using impedance-matched, low-attenuation dedicated cables can extend this to 1800 meters, and beyond 1200 meters, repeaters can be added to further extend the distance.

 

Meeting long-distance communication needs: In systems such as industrial automation and remote monitoring, devices are often far apart, such as different workshops in a factory or remote weather monitoring stations and control centers. Converting TTL signals to RS-485 signals using TTL to RS-485 modules enables easy long-distance data communication, ensuring effective information transmission.

 

In terms of anti-interference capability:

 

TTL has poor anti-interference: TTL level signals are single-ended signals, generated by one signal line and one ground line. Interference signals on the signal line can easily follow the effective signal to the receiving end, causing interference to the effective signal. In industrial environments or other complex electromagnetic environments, electromagnetic interference generated by equipment such as motors and frequency converters can easily affect TTL signal transmission quality, leading to data errors or loss.

 

RS-485 has strong anti-interference: RS-485 adopts a combination of balanced drivers and differential receivers. The differential transmission method effectively suppresses common-mode interference signals at the receiving end, and only differential signals can be received and processed, thus greatly enhancing anti-interference capability. It can perform stable and reliable communication in environments with electronic noise, ensuring the accuracy and integrity of data transmission.

 

In terms of multi-device connection:

 

TTL device connection quantity is limited: A general TTL interface can usually only connect one transceiver on the bus. Connecting multiple devices leads to complex wiring and problems such as conflicts and interference. The RS-485 interface allows up to 128 transceivers to be connected on the bus, featuring multi-station capability. Users can easily establish a device network using a single RS-485 interface, enabling data sharing and collaborative work among multiple devices.

 

Building device networks: In systems requiring communication among multiple devices, such as multiple sensors in an intelligent agricultural monitoring system and multiple controllers and actuators in industrial control systems, converting TTL devices to RS-485 signals allows these devices to be conveniently connected to the same bus, simplifying system wiring and structure, and reducing costs and maintenance difficulties.

 

In terms of compatibility:

 

TTL is incompatible with other devices: TTL level signals are an internal logic level standard, mainly used for data transmission inside devices controlled by computer processors. Their electrical characteristics and communication protocols are incompatible with many external devices and communication standards. For example, some industrial standard communication devices and remote monitoring equipment usually adopt communication interfaces such as RS-485.

 

RS-485 has good compatibility: Converting TTL signals to RS-485 signals through TTL to RS-485 modules enables devices that only support TTL levels to communicate and connect with other devices and systems widely using RS-485 interfaces, achieving interconnection among different devices and improving the versatility and scalability of devices.

 

In terms of transmission rate:

 

TTL transmission rate is limited: TTL signals themselves are relatively limited in transmission rate, especially during long-distance transmission, where the transmission rate often needs to be reduced to ensure signal integrity and accuracy. RS-485 can achieve a maximum data transmission rate of 10Mbps, enabling high data transmission rates within a certain transmission distance, meeting application scenarios with high requirements for data transmission speed.

 

Meeting high-speed data transmission: In systems requiring fast data collection and real-time control, such as monitoring systems for high-speed automated production lines and real-time video surveillance systems, converting TTL signals to RS-485 signals allows using the higher transmission rate of RS-485 to achieve fast and stable data transmission, ensuring the real-time performance and efficiency of the system.

 

Performance pursuit:

 

The electrical performance of TTL to RS485 modules mainly pursues the following aspects:

 

Interface compatibility and level compatibility: Pursuing the use of multiple common levels, withstanding a certain voltage tolerance, and supporting a wide range of bit rates, such as 9.6kbps to 10mbps, for more extensive use.

 

Transmission distance: Improving the transmissible distance of signals, achieving kilometer-level long-distance communication, and continuously optimizing and maintaining signal strength to reach longer transmission distances.

 

Network expandability: Supporting multiple devices to be mounted on a single bus.

Several common types of TTL to RS485 converter modules

TTL to RS485 Module with Hardware Automatic Flow Control and Terminal Blocks

06a1535368a2a6f6e48a3f5fcc3b45df
485 Bus Module – Product Features
Feature Category Description Notes / Recommendations
Safety & Reliability High EMC (Electromagnetic Compatibility) and EMI (Electromagnetic Immunity) performance. Ensures stable communication in complex electromagnetic environments.
Safety & Reliability Professional lightning protection and anti-interference design with a “Ground” terminal. Long-distance outdoor use: Must be grounded for optimal lightning protection and noise immunity.
Short-distance indoor use: Grounding is optional.
Hardware Design Anti-interference trace layout and copper pouring. Enhances signal integrity and stability from the PCB design level.
Hardware Design Standard 2.54-pitch pin headers provided. Facilitates secondary development and integration.
Hardware Design Includes wiring terminals and silicone cables. Easy to install and connect.
Transmission Performance Built-in 120Ω terminal matching resistor, enabled by shorting R0. Long-distance transmission: It is recommended to short R0 to improve signal quality.
Transmission Performance Supports long-distance, multi-node communication. Up to 40 nodes can be connected in a single network.
Operation & Diagnostics Supports hot-swapping. Modules can be plugged/unplugged without causing communication lock-up or failure.
Operation & Diagnostics Onboard RXD and TXD communication indicators. Allows clear monitoring of data transmission status for easy troubleshooting.
be8863d8c21186c22f7f5645c55c8915
Product Parameters
Parameter Details
Supply Voltage Wide voltage supply (3.0V-30V), with a maximum limit of 33V. It is recommended to use within 30V, and the minimum voltage must be higher than 2.8V.
Signal Compatibility Compatible with 3.3V and 5.0V signals, both can match the module.
Chip and Design Adopts original chips with industrial-grade design, strong anti-interference capability, and powerful 485 lightning protection design. It can be used in industrial sites and harsh outdoor environments.
Operating Temperature -40℃ to +85℃
Transmission Distance Up to 1000 meters (tested with 850-meter 2*1.5 cable). It is recommended to use within 800 meters; please add a repeater for distances over 800 meters.
Baud Rate 110-256000bps

uart ttl to rs485 two way converter

4c0a5711554202b677f82beb928f3349





 

CategoryFeatures
Transmission Performance
  • Long-distance transmission up to 1000 meters
  • Chip with slew rate limiting driver, reducing EMI and signal reflection; error-free transmission rate up to 500Kbps
  • Supports mainstream baud rates (2400bps, 4800bps, 9600bps, up to 256000bps, etc.)
Protection Capability
  • ±15KV ESD protection
  • Dual 600W TVS diodes for excellent overvoltage protection
  • 100 chip current protection resistors, enhancing 485 signal integrity
  • Serial port input protection
Environmental Adaptability
  • Industrial-grade chip, operating temperature: -40℃ to +85℃
  • Supports hot-swapping without signal latching
Circuit Design
  • Power supply with chip tantalum capacitors; dual capacitors for high and low-frequency filtering
  • Single-sided routing for RS485/TTL signals to ensure quality and integrity
  • Large-area copper cladding to prevent interference
  • 120Ω terminal resistor (enable by shorting SET for 200m lines to stabilize signal and reduce error rate)
Compatibility & Expansion
  • 1/4 unit load input impedance, supporting up to 128 devices on bus
  • Supports 3.3V and 5V signals for strong compatibility
  • 2.54mm pitch holes for secondary development
Installation & Debugging
  • Terminals and welding holes for easy debugging/wiring; improved signal reliability
  • Standard M3 screw holes for easy installation
  • RXD signal indicator
  • Angled pins for testing; can weld straight pins for PCB mounting

 

2f130c02c7fe65ba4f3b6791257eab42

uart ttl to rs485 two way converter Size:

2313123123

MAX485 Module - TTL to RS-485 Module

da9920c8b529491f2287c7743933d899

What is the voltage of TTL RS485?

 

CategoryDetails
Core ComponentOnboard MAX485 chip, a low-power, limited slew rate transceiver for 485 communication
Connection InterfaceOnboard 5.08mm pitch 2P terminal block for convenient 485 communication wiring
Pin ConfigurationAll chip pins are led out, which can be controlled and operated by a microcontroller
Electrical ParameterOperating voltage: 5V
Physical DimensionBoard size: 44*14mm
ad9663097cf5ee3f30be16816fe92d11

TTL TO RS485 Size:

e4bcfefc053860a8a05095384ade589f

RS485 to Serial UART Level Bidirectional Level Conversion Module with Automatic Flow Control

602058e03caa5acaff4fd5690349011a
CategoryFeatures
Compatibility
  • 3.3V and 5.0V power supply compatible
  • 3.3V and 5.0V signal compatible
Core Functions
  • No need for “receive-transmit” control, as easy to use as a serial port
  • Automatic flow control
  • Supports multi-machine communication, allowing up to 128 devices on the bus
Protection & Stability
  • Uses high-quality chips with industrial-grade design and strong anti-interference capability
  • Enhanced 485 lightning protection design; grounding the “earth” terminal improves safety for long-distance outdoor transmission (not required for short-distance indoor use)
  • Supports hot-swapping without signal latching issues common in other 485 chips
  • Large-area copper cladding to prevent signal interference
Physical Design
  • Semi-hole process design with 0.8mm board thickness, can be used as a daughterboard or with soldered terminals
  • Standard 2.54mm pitch design for easy secondary development
  • 120Ω matching resistor, enabled by shorting R0 (recommended for long-distance transmission)
Performance Parameters
  • Operating temperature: -40°C to 85°C
  • Transmission distance up to 1000 meters (tested with 850m 2*1.5 cable; recommended for use within 800m, add repeater for distances over 800m)
  • Equipped with RXD and TXD signal indicators for real-time monitoring of transmission status

RS485 to Serial UART Level Bidirectional Level Conversion Module with Automatic Flow Control PCB

df664ea483b86b55501bc2cd05ba2c64

How to connect RS485 to TTL?

faca42fb158a78605acbd034f68d0c27

FAQ

What is the difference between TTL and RS485?

The core difference between TTL and RS485 lies in the following: TTL is a single-ended digital signal based on voltage levels (e.g., 0V/5V represents 0/1), which is suitable for short-distance, point-to-point communication but has poor anti-interference capability. RS485, on the other hand, is a physical layer standard that uses differential signals (transmitting data through the voltage difference between A/B lines). It supports long-distance communication (up to 1200 meters) and multi-point network communication, with extremely strong anti-interference ability, and is often used in complex environments such as industrial automation.

What is Max 485 TTL?

MAX485 is a common integrated circuit chip for RS-485 standard transceivers. Its core function is to act as a “translator” between TTL levels and RS-485 differential signals. The chip converts UART TTL signals (0V/3.3V or 5V) from microcontrollers (such as Arduino, STM32) into RS-485 differential signals (A and B lines) with extremely strong anti-interference capability, thereby enabling reliable data transmission over long distances (up to 1200 meters) and in noisy industrial environments.

Leave a Reply

Your email address will not be published. Required fields are marked *