blog

Discussion and Usage of 433MHz Modules

433MHZ_BLOG

What is 433 MHz frequency used for?

While the data transmission speed of 433 MHz is much slower than that of 2.4 GHz, it has lower overall power consumption and more stable transmission even with signal obstructions. Therefore, it is usually used in low-power devices like car remote controls, and can also be used in remote control devices such as drones. However, it should be noted that the FCC has regulations on power consumption—drone remote controls typically have relatively high power consumption, which may violate relevant regulations.

Can 433 MHz go through walls?

In fact, all wireless signals have very weak ability to penetrate walls. They basically rely on continuous signal reflection to transmit signals to the other side of the wall, thereby achieving an effect similar to “wall penetration”. Moreover, the lower the frequency of the signal, the less signal strength is lost during each reflection, making it easier to transmit to the other side of the wall.

Can 433 MHz penetrate water?

All wireless signals can transmit underwater, but their transmission effect is far worse than in air. Unlike waves generated by object vibration (such as sound waves), wireless signals rely on changes in electric field intensity for transmission. The energy of the electric field can be absorbed by atoms—so the lower the atomic density of the medium, the better the transmission effect. That is, the order of information transmission speed in different media is: solid < liquid < gas < vacuum.

Do radio waves travel forever?

Radio waves do not travel forever, and there are two reasons for this:First, radio waves spread out radially in all directions. This means that the signal strength decreases rapidly as the transmission distance increases—just like an LED light: it is very bright when you are close to it, but its brightness decreases quickly as you move away.Second, radio waves are essentially electromagnetic waves, and electromagnetic waves can be absorbed by atoms. The higher the atomic density of the environment, the more energy is absorbed. Even if some electromagnetic waves pass through, their signal strength will be extremely low, or even drowned out by noise. Additionally, there is even a small amount of cosmic dust in space. Unless an absolutely vacuum environment can be found, radio waves can never travel indefinitely.

What is the correct length of an antenna?

Based on antenna design experience, the gain of an antenna reaches its maximum when the antenna length is half the wavelength. For example, the length (L) of a 433 MHz antenna is calculated as follows: L = c/f/2 = 3×10/(433×10)/2 = 0.346m. However, the characteristics of the antenna also need to be considered. For instance, a monopole antenna needs to be installed on the GND layer of a PCB, where the GND layer also acts as part of the antenna. Therefore, the length needs to be shortened by half again, resulting in an approximate length of 17 cm.

Which is better, 315MHz or 433 MHz?

There is no absolute “better” between different communication frequencies. A lower frequency means a longer wavelength (λ = c/f, where c is the speed of light), so less energy is lost during propagation, allowing transmission over longer distances. A higher frequency, on the other hand, can transmit more information. Therefore, low-frequency signals are used for long-distance transmission such as broadcasting, while higher frequencies are used for scenarios that require large transmission volumes, such as WiFi.

What is a 433M module?

A 433 MHz module is a device specifically designed to transmit or receive wireless signals in the 433 MHz frequency band. Generally, the transmitter and receiver come in pairs, and some modules integrate both transmitting and receiving functions into a single module. Different modules may use different signal modulation methods, and most modules are incompatible with each other. When purchasing, it is best to choose paired modules or modules of the same model to reduce pairing issues caused by compatibility problems. Additionally, modules are divided into two types: analog circuit modules and digital circuit modules, each with its own advantages and disadvantages. This time, an analog circuit 433 MHz module is used.

433MHZ_TAOZ1_blog

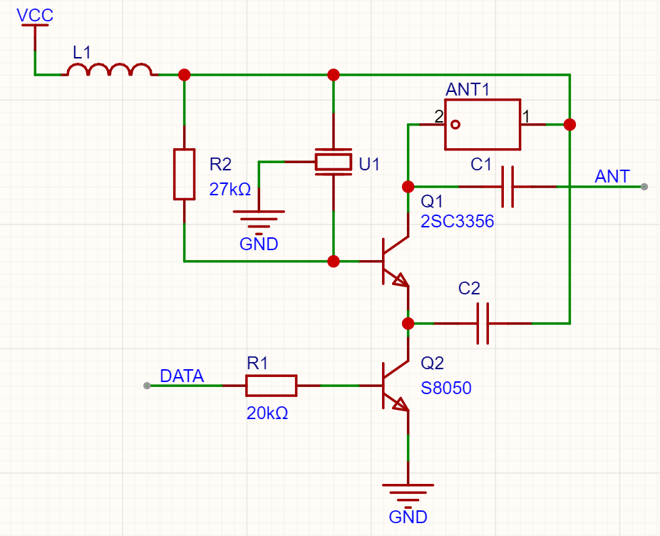
Working Principle and Schematic Diagram of 433MHz Transmitter

The 433 MHz module purchased by the author has a very simple circuit, consisting of a 433 MHz oscillation circuit and an amplitude modulation (AM) circuit. Currently, there is no information available about the round component on the PCB, which is only marked with “R433”—it is temporarily assumed to be a crystal oscillator used for oscillation. The AM circuit only uses an S8050 transistor and a current-limiting resistor. The author was surprised when drawing the entire circuit: the idea behind this AM design is brilliant. By turning transistor Q2 on and off, the voltage at the emitter of transistor Q1 is adjusted, thereby realizing the voltage bias at the collector of Q1.

433MHZ send schematic

Please note that both inductor L1 and antenna ANT1 are essentially coils. Furthermore, most transmitter modules on the market appear to lack ANT1 — it is unclear whether this omission has any functional impact.

433MHZ_0_

How does a 433 MHz receiver work?

433 MHz receivers are usually used in conjunction with matching transmitters. The receiver used this time was purchased together with the transmitter, so its internal demodulation circuit is also designed based on the AM method of the transmitter module. First, the internal analog frequency-selective circuit accurately captures radio signals in the 433 MHz band. Then, the demodulated signal is converted into a digital signal by an LM358 and output. The entire circuit uses no IC chips other than the LM358; analog circuits are directly used for frequency modulation and signal demodulation. For this reason, there is an adjustable inductor(L1) on the PCB, which is used to adjust the received signal band. It is usually set at the factory—do not touch or adjust it!

The schematic diagram of the 433 MHz receiver is as follows.

433MHZ_receive_schematic

At this point, you, like the author, might be puzzled: where does the data on the DATA pin come from? Could there be missing traces? In reality, no additional traces were found—neither on the surface layer of the PCB nor through X-ray inspection. Thus, the author cannot provide a definitive answer to this question.

Using Arduino driver module

First, you need to prepare two Arduino development boards: one for sending information and the other for receiving information. Then:

1.Connect the VCC pin of the transmitter and receiver modules to the 5V interface of the corresponding Arduino board, and the GND pin to the GND of the Arduino board.

2.The DATA pin of the transmitter can be connected to any pin you prefer—here, it is connected to pin 3.

3.The DATA pin of the receiver must be connected to an interrupt input pin of the development board—here, INT 0 (D2) is selected.

After connecting, you need to download the dedicated library for the 433 MHz module: search for and install “rc-switch”.

Then burn the respective codes to the two Arduino boards (one for the receiver, one for the transmitter).

After burning, you will see the receiver continuously output the received information. You can also modify the content of the transmitted information, or implement other functions based on the received content—for example, making a “nearby” or “digikey” device.

If the reception effect is poor, you can make an antenna (about 17 cm) and connect it to the ANT port on the PCB.

Additionally, never touch the adjustable inductor on the receiver—otherwise, it will be very difficult to adjust it back to the original frequency!

433MHz_library
				
					// 433MHz Receiver Code
#include <RCSwitch.h>

RCSwitch mySwitch = RCSwitch();

void setup() {
  Serial.begin(115200);
  
  mySwitch.enableReceive(0);  // Using the D2 pin (Interrupt 0)
  
  Serial.println("433MHz Receiver Ready");
}

void loop() {
  if (mySwitch.available()) {
    // Get the Received Value
    unsigned long value = mySwitch.getReceivedValue();
    
    // Get the Received Bit Length
    unsigned int bitLength = mySwitch.getReceivedBitlength();
    
    // Get the Received Protocol
    unsigned int protocol = mySwitch.getReceivedProtocol();
    
    // Get Raw Data
    unsigned int* rawData = mySwitch.getReceivedRawdata();
    
    // Print Received Information
    if (value == 0) {
      Serial.println("Unknown Encoding");
    } 
    else {
      Serial.print("Signal Received: ");
      Serial.print(value);
      Serial.print(" | Bit Length: ");
      Serial.print(bitLength);
      Serial.print(" | Protocol: ");
      Serial.println(protocol);
    }
    
    // Reset Receiver
    mySwitch.resetAvailable();
  }
}
				
			
				
					// 433MHz Transmitter Code
#include <RCSwitch.h>

RCSwitch mySwitch = RCSwitch();

void setup() {
  Serial.begin(115200);
  
  // Set Transmit Pin (Default Pin 10)
  mySwitch.enableTransmit(3);
  
  // Optional: Set Protocol (Default is 1)
   mySwitch.setProtocol(1);
  
  // Optional: Set Pulse Length
  // mySwitch.setPulseLength(320);
  
  Serial.println("433MHz Transmitter Ready");
}

void loop() {
  // Send Digital Signal
  mySwitch.send(12345, 24); // Send the number 12345 using 24-bit length.
  
  Serial.println("Send Digital Signal: 12345");
  delay(1000);
  
  // Send Binary Data
  mySwitch.send("110011001100110011001100");
  
  Serial.println("发送二进制信号");
  delay(1000);
}
				
			
433MHZ_recevier

Leave a Reply

Your email address will not be published. Required fields are marked *