blog

NRF905 Wireless Transceiver Module Full Guide From Basics to Practice

cover image

    Stuck with short range or interference in your wireless project? The classic NRF905 is here to help!This ‘wireless circle celebrity’ stands out with its stable 433MHz frequency and ultra-low power consumption. From detailed ‘nrf905 tutorials’ to DIYers always asking ‘how to use nrf905’, it has remained a top pick in embedded development for over a decade. Today’s guide will help you unlock its hidden tricks effortlessly!

NRF905 Module

What is NRF905 wireless transceiver module?

    The NRF905 is a single-chip wireless transceiver suitable for the 433/868/915MHz ISM frequency bands. This transceiver consists of a fully integrated frequency synthesizer, a receive chain with a demodulator, a power amplifier, a crystal oscillator, and a modulator. The ShockBurst™ function automatically handles preambles and CRC. You can easily configure the NRF905 via SPI. Its current consumption is very low, requiring only 9mA in transmit mode at an output power of -10dBm, and 12.5mA in receive mode. The built-in power-down mode enables easy energy saving.

    The NRF90 wireless transceiver module can realize the transmission and reception of wireless signals, and can be used in applications such as smart home and wireless remote control. This article will introduce in detail the NRF905 principle to help readers better understand this module.

NRF905 Working Principle

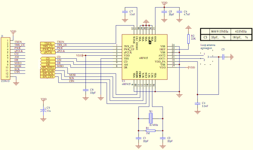
NRF905 Schematic Diagram

e2de2b00f5675bc6aff2de6beeb9fe91

    The NRF905 module adopts wireless transmission technology, and its working principle is as follows: At the transmitting end, the transmitting module converts analog signals into digital signals, which are then transmitted through the transmitting antenna. At the receiving end, the receiving module receives the signals sent by the transmitting end, converts the received signals into analog signals, and finally converts the analog signals into digital signals to realize wireless transceiving.

NRF905 Chip Wireless Transmission Principle

  1. Basic knowledge of wireless communication

    Wireless communication uses electromagnetic waves to transmit information in space, and its advantage is that it can realize long-distance data transmission without physical media. Wireless communication is divided into multiple frequency bands according to frequency, such as Bluetooth, Wi-Fi, ZigBee, etc.

  1. NRF905 Overview

    NRF905 is a monolithic wireless transceiver chip operating in the 433/868/915 MHz ISM frequency bands. It supports multi-channel operation and is suitable for long-distance wireless data transmission.

  1. NRF905 working principle

    When the NRF905 is working, it communicates with the microcontroller through the SPI interface, and the microcontroller controls the transmission and reception of data. Data packets include address, data and check information. The NRF905 checks whether the channel is idle before sending data to avoid collisions, and then transmits data in accordance with the GFSK modulation mode.

    The NRF905 uses GFSK (Gaussian Frequency Shift Keying) modulation technology to ensure stable signal transmission. At the same time, it has automatic acknowledgment and data packet processing mechanisms, which greatly simplifies the programming burden of the microcontroller.

NRF905 Basic Hardware Interfaces and Configuration

  1. SPI interface for communication with microcontroller

①SPI protocol basics

    Serial Peripheral Interface (SPI) is a high-speed, full-duplex, synchronous communication bus. Developed by Motorola, it is a universal communication protocol widely used between microcontrollers and peripheral devices.

    In the SPI communication protocol, it typically involves one master device and one or more slave devices. Data is transmitted between the master and slave devices in the form of frames, with each frame containing one byte of data. Data transmission is controlled by the master’s synchronous clock signal (SCK). The master sends data to the slave via the Master Output Slave Input (MOSI) line, and simultaneously receives data from the slave through the Master Input Slave Output (MISO) line.

    The SPI bus has four different working modes, mainly differing in the configuration of clock polarity and phase, namely the CPOL and CPHA parameters. CPOL determines whether the idle state of the clock is high or low, while CPHA determines whether data is sampled on the first edge or the second edge of the clock.

② SPI communication mechanism between microcontroller and NRF905

    The NRF905 chip communicates with the microcontroller via the SPI interface to achieve data transmission and configuration parameter settings. In this process, the microcontroller acts as the master device of the SPI bus, responsible for initiating data transmission and providing a synchronous clock signal. The NRF905, as a slave device, transmits and receives data in accordance with the clock signal from the microcontroller.

    When communicating with the NRF905, the microcontroller first needs to configure the SPI interface, setting the correct clock polarity, phase, and master-slave device configurations. Once the SPI interface is properly configured, the microcontroller can send commands according to the command set specified in the NRF905 data sheet, such as data transmission, reception, and various configuration operations.

  1. NRF905 configuration and communication mode settings

① Detailed explanation of NRF905 register configuration

     The configuration and operation of the NRF905 chip are mainly carried out through its internal registers. These registers are used to set the working mode, frequency channel, power level, receiving and transmitting addresses, etc.

    The NRF905 has a total of 17 registers, each responsible for different configurations. The following is a brief description of some registers and their functions:

            CONFIG register : used to set the working mode, power consumption mode, etc.

            EN_AA register : Auto-acknowledgment enable register, used to configure the auto-acknowledgment function.

            SETUP_AW register : sets the address width, determining whether the address length is 3 bytes or 4 bytes.

            SETUP_RETR register : sets the interval and number of automatic retransmissions.

            RADIO_FREQ register : sets the RF operating frequency.

② NRF905 communication mode selection and setting method

The NRF905 supports three main communication modes:

            ShockBurst transmit mode : The NRF905 automatically handles prefixes, addresses, CRC, etc.

            ShockBurst receive mode : The NRF905 automatically monitors data packets on the network and saves complete data packets.

          Normal mode : In this mode, all functions need to be handled by the user program, including the addition and checking of prefixes, addresses, and CRC.

    Developers can choose the appropriate communication mode according to specific application requirements. Usually, to simplify the programming of the microcontroller, we choose the ShockBurst mode, because the NRF905 automatically handles most details of data packets, making programming simpler and faster.

NRF905 Working Frequency Bands and Transmission Distance

  1. Selection of Operating Frequency Bands and Influencing Factors

    The NRF905 operating frequency band is a key factor in its wireless communication capability. The selection of the operating frequency band directly affects multiple important performance indicators such as transmission distance, signal anti-interference ability, and device power consumption.

    NRF905 supports various operating frequency bands, including 315MHz, 433MHz, 868MHz, and 915MHz. When selecting an appropriate operating frequency band, the following factors need to be considered:

①Signal coverage range: Although high-frequency signals can provide higher data rates, their coverage distance is short. Low-frequency signals have a larger coverage range but lower data rates.

②Anti-interference ability: Generally, the anti-interference ability of lower frequency bands is better than that of higher frequency bands.

③Environmental factors: Different environments have different absorption and reflection of wireless signals, and selecting an appropriate frequency band can reduce environmental interference.

  1. Technical Solutions for Improving Transmission Distance

    Improving the transmission distance of NRF905 is crucial for optimizing the performance of IoT applications. To achieve this, the following technical solutions can be adopted:

① Antenna design optimization: Improve the efficiency of signal transmission and reception by designing a suitable antenna.

② Matching network adjustment: Adjust the matching network to reduce signal loss caused by impedance mismatch, ensuring good signal transmission between the antenna and the module.

③ Reducing data rate: In application scenarios where high-speed data transmission is not required, reducing the data rate can improve the signal reception sensitivity, thereby increasing the transmission distance.

    Using a power amplifier (PA): Adding a power amplifier at the transmitting end can increase the transmission power, thereby extending the transmission distance.

④ Link budget optimization: Ensure that signals can still be clearly received at a longer distance by increasing reception sensitivity or optimizing the link budget.

⑤ Communication protocol design: Design an efficient communication protocol, such as implementing an Automatic Repeat reQuest (ARQ) mechanism, to ensure communication reliability.

NRF905 Pin Function

NRF905 pinout

PIN

Function

Description

VCC

Power supply

2.7-3.3V

TXEN

Digital input

TXEN = 1 TX mode  TXEN = 0 RX mode

CE

Digital input

Enable the chip to transmit or receive

PWR

Digital input

Power-on of the chip

CLK

Clock out

This pin of this module has been deprecated and is backward compatible.

CD

Digital output

Carrier detect

AM

Digital output

Address matching

DR

Digital output

Complete the reception or transmission of data

MISO

SPI interface

SPI output

MOSI

SPI interface

SPI input

SCK

SPI clock

SPI clock

CSN

SPI enable

SPI enable

GND

Ground

Grounding

Note: CLK, CD, and AM are optional pins. They do not need to be connected when simplifying the circuit, and only the core function pins need to be connected.

NRF905 Chip Parameter

Working voltage

1.9V~3.6V

Transmission rate

50kbps

Operating temperature

-40℃~+85℃

Receiving current

12.5mA

Interface type

SPI

Output power

10dBm

Frequency range

430MHz~928MHz

Application field

ISM

Typical application frequency band

868MHz;433MHz;915MHz

Communication channel

512 communication channels, meeting application requirements such as multi-point communication, grouping, and frequency hopping, with a channel switching time ≤ 6us

Transmitting power

The transmission power can be set to 10 dBm, 6 dBm, -2 dBm and -10 dBm.

Transmission mode

ShockBurst transmission mode, automatically generating preambles and CRC check codes

NRF905 Chip Characteristics

  1. Support the ShockBurst™ mode for low-power operation
  2. Power supply voltage range: 1.9 to 3.6V
  3. Multi-channel operation, in compliance with ETSI/FCC standards
  4. Channel switching time < 650μs
  5. No need for external SAW filter
  6. Adjustable output power, up to 10dBm
  7. Support the carrier detection function of the “Listen-Before-Talk” protocol.
  8. Have data ready signal when valid data packets are received or transmitted
  9. Have address matching function for detecting incoming data packets
  10. Automatic data packet retransmission function
  11. Automatically generate CRC and preamble codes
  12. Low supply current (transmit mode), typical 9mA at output power of -10dBm
  13. Low supply current (receive mode), typical 12.5mA

NRF905 Application

In specific application scenarios, NRF905 can play a role in the following fields:

  1. Home automation systems: used for remote control of lighting, security, temperature control and other equipment.
  2. Smart agriculture: used for monitoring crop growth environment and realizing automatic control of irrigation systems.
  3. Vehicle positioning and tracking: used for vehicle status monitoring and remote positioning to enhance vehicle safety.
  4. Industrial monitoring: used for monitoring the operating status, early warning and maintenance of factory equipment.

    The NRF905 wireless transmission module can be used in various application scenarios such as smart homes and wireless remote controls. It can realize functions like wireless control and data transmission. In terms of wireless control, it can be used to control lights, curtains in smart homes. In terms of data transmission, it can be used for remote monitoring, environmental detection, and so on.

Relative Information

Purchase Link

FAQ

Q: How does the NRF905 switch between transmit (TX) and receive (RX) modes? Which pins need to be connected?

A: The mode is switched through the level combination of the TX_EN and TRX_CE pins, with the core configuration as follows:

Transmit mode: TX_EN=1 (high level), TRX_CE=1 (high level), and ensure that the PWR_UP pin is at high level (chip powered on).

Receive mode: TX_EN=0 (low level), TRX_CE=1 (high level), and PWR_UP remains at high level.

Power-down mode: PWR_UP=0 (low level), in which case the module is in low power consumption and does not transmit or receive signals.

Q: Does the NRF905 support multi-point communication? What is the maximum number of devices it can connect to?

A: It supports multi-point communication. The module has 512 configurable communication channels, and different devices can use different channels to avoid interference. It supports the address matching function, which can assign a unique address to each device to realize “one-to-one” and “one-to-many” communication.

Theoretically, there is no upper limit on the number of devices. In practice, it needs to be planned according to the number of channels (512) and communication protocols (such as grouping, frequency hopping), which is suitable for multi-node scenarios such as smart home and industrial monitoring.

Leave a Reply

Your email address will not be published. Required fields are marked *