blog

D2-5 Intelligent Tracking Car DIY Kit: DIY Robotics for Kids & Beginners – Learn Electronics While Playing

24de4a28f373914c725abd56c9176cea11

Why recommend this D2-5 Intelligent Tracking Car?

The D2-5 Intelligent Tracking Car is often used in smart education and introductory electronics. With its simple, easy-to-understand electronic circuit design and clear, straightforward soldering method, it is widely applied in primary and middle school education as well as for electronics enthusiasts just starting out. When in use, it can move along a black line and automatically correct its direction when it is about to cross the line. If you’re interested, there’s a detailed introduction and installation video below.

Product Features of the D2-5 Intelligent Line-Tracking Car

1. Automatic line tracking: Equipped with precise photoelectric sensing technology, ensuring the car runs stably along 15mm black tracks.

2. DIY maker kit: Ideal for experimental teaching, fostering hands-on skills and letting you experience the joy of assembling from scratch.

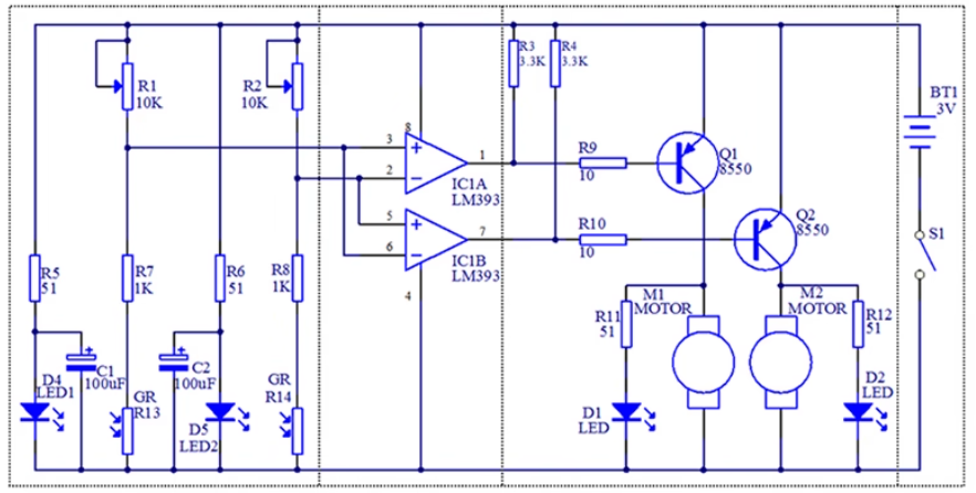
3. Efficient voltage comparison: Adopts LM393 chip, featuring high sensitivity, fast response, and accurate control.

4. User-friendly design: Powered by just two AA batteries, with a moderately sized board for easy portability and operation.

5. Flexible sensitivity adjustment: Standardize the soldering height of photoresistors and LEDs, allowing users to customize tracking sensitivity for optimal performance.

6980beb789808ac5c7e7d23635400291

The working principle of the D2-5 intelligent line-tracking car

The LM393 continuously compares the values of the two photoresistors. When an imbalance occurs (for example, one side is over the black track), it immediately controls one motor to stop and the other to accelerate. This allows the car to correct its direction and return to the proper path. The entire process is a closed-loop control, enabling fast and sensitive operation.

c1a424b332bde73b1164a76c2f2a83ea

Product Details of the D2-5 Intelligent Line-Tracking Car

Kit Name: D2-5 Intelligent Line-Tracking Car Kit

Model Number: TJ-56-132

Power Supply: 3V DC (2 AA batteries)

Board Size: 73*105mm

3faa33bcc66bfe61c7dadc30e9950ef6

Circuit Schematic Diagram of D2 - 5 Intelligent Tracking Car

ba5b0f38f2a4624670a0960588098c75

Parts list

5460a999270582897c33a58a444eceea
Component Inventory
Mechanical Parts
Name Specification Quantity
PCB1
Wheel42A2
Axle2*302
Axle Sleeve2mm6
Three-way Axle Sleeve2.54
Gear222
Spiral Wheel2mm2
Sleeve Screw2.3*74
Motor Screw2mm4
Universal Wheel Screw5*351
Battery HolderAA x 21
Motor Wire2
Electronic Components
Name Specification Quantity Designator
Integrated CircuitLM3931IC1
Electrolytic Capacitor100µF2C1, C2
Variable Resistor10kΩ2R1, R2
Resistor51Ω4R5, R6, R11, R12
Resistor1kΩ2R7, R8
Resistor1.0Ω2R9, R10
Photoresistor55162R13, R14
LED (Red)Red Light2D1, D2
LED (White/Red)White Light/Red2D4, D5
Transistor80502Q1, Q2
Latching Switch8*81S1
DO MotorJD3-1002M1, M2

Circuit Assembly Steps for the D2-5 Intelligent Line-Tracking Car

Step 1: Basic welding of the circuit part

The circuit welding part is relatively simple. Follow the principle of welding components in order from the lowest to the highest. First, weld the 8 resistors. When welding, be sure to use a multimeter to confirm that the resistance values are correct. For polar components such as triodes, green indicator lights, and electrolytic capacitors, be sure to distinguish their polarities. Try to refer to the component directions in our pictures when welding. For capacitors, the short pin is the negative pole, which should be inserted into the shaded side of the PCB silkscreen. For green LEDs, note that the long pin is the positive pole, and the welding time should not be too long to avoid damaging them. D4, D5, R13, and R14 can be left un welded for the time being, and the integrated circuit chip can be left un inserted. After the initial welding is completed, be sure to carefully check everything to prevent carelessness.

Step 2: Mechanical Assembly

Pass the caster wheel screw through the PCB hole, then screw in the caster wheel nut and attach the caster wheel. Attach the battery holder to the PCB using double-sided tape, thread the leads through the reserved holes on the PCB, and solder them to the PCB. The red wire connects to the positive V power supply, and the yellow wire connects to the ground. Excess leads can be used for motor connections. For the mechanical assembly, you can start with the wheels. Each wheel consists of three black acrylic wheel pieces. Before assembly, remove the protective film. The innermost wheel piece has an oblong center hole, the middle piece has a smaller diameter, and the outermost piece has a round center hole. Secure the three wheel pieces with two screws and nuts, then fix them to the motor shaft using black self-tapping screws. Finally, fit the silicone tire over the wheel. Connect the motor leads with wires, then attach the wheel assembly to the designated position on the PCB using adhesive tape. Ensure there is sufficient clearance between the wheels and the edge of the PCB. Solder the motor leads to the PCB, leaving appropriate length on the leads to facilitate reversing their order if the motor rotation direction is incorrect.

Step 3: Installing the Photoelectric Circuit

The photoresistors and light-emitting diodes (pay attention to polarity) are mounted reversely on the PCB, with a distance of approximately 5mm from the ground. The distance between the photoresistors and the light-emitting diodes is also around 5mm. Finally, you can power it on for testing.

Step 4: Overall Vehicle Debugging

Insert 2 AA batteries into the battery compartment. When the switch is pressed, the car should travel correctly in the direction of the caster wheel. If you cover the left photoresistor, the right wheel of the car should rotate; if you cover the right photoresistor, the left wheel should rotate. If the car moves backward, you can swap the wires of both motors at the same time. If one side works normally while the other moves backward, simply swap the wires of the motor on the backward-moving side.

b93a869cff5a5d6d400e1b059fc29d60

After-sales guarantee

Compared with other merchants, our greatest advantage is that we have created complete installation and welding tutorials by ourselves, and we can assist you in solving problems encountered during the installation process. We will try our best to help you deal with the difficulties you meet, so that you can understand and make a complete intelligent tracking car. If you have any questions after watching the video, you can also ask us, and we will try our best to answer them for you.

If you are interested in this, please click the blue font on the right to go to the purchase page. As a manufacturer, we offer very competitive prices.

Detailed assembly video of D2-5 intelligent line-tracking car

Detailed Link of D2 - 5 Intelligent Line - Tracking Car

Leave a Reply

Your email address will not be published. Required fields are marked *