blog

IP5306Multi functional high-efficiency charging and discharging chip

IP5306 charge 45 2

As an indispensable equipment for portable devices, the safe use of lithium batteries is always the biggest problem to be solved. The charging chip introduced in this article not only ensures the safety of charging and discharging, but also has more useful functions.

What is an IP5306 charging IC?

The IP5306 is a multi-functional power management SOC (System on Chip) integrating a BOOST converter, lithium battery charging management, and battery level indication. Its key features include:

  • Simplified external circuitry: Most functions and power MOSFETs are integrated into the chip. Only an external inductor is needed to realize charging and discharging, reducing BOM (Bill of Materials) costs and saving PCB space.
  • Smarter operation: Supports 1–4 LEDs to display battery level and charging status. A button is added for additional controls (usually via long press, single short press, or double short press). An I2C version is also available but rarely used, so it’s not covered here.
  • Enhanced safety: Built-in protections for output overcurrent, overvoltage, and short circuit; input overvoltage, overcharge, over-discharge, and discharge overcurrent; and overall over-temperature protection. This provides full safety during use and avoids hazards from improper operation.
  • Convenient output: Intelligently detects load connection and disconnection. It automatically enters standby mode after a period of disconnection (standby current ≤ 100μA), slightly extending battery life. It also supports pass-through charging (charging the battery while powering external devices, with reduced output power).
  • Powerful output capability: Uses a BOOST circuit to convert the battery voltage to 5V for output, supporting a maximum current of 2.4A and a peak efficiency of 92%.

Is the IP5306 suitable for power banks?

The IP5306 is practically designed for small power banks. It supports 5V charging and 5V output, comes with a built-in indicator light and flashlight driver circuit, and the I2C version can be used to build more advanced power banks. With its high efficiency and integrated protection features, the IP5306 is ideal for portable power banks.

IP5306 charge conect

IP5306 Charge Module

The IP5306 charging module is a single-cell lithium battery charging module with the IP5306 as its main control chip. Compared to the traditional TP4056 charging module, its biggest advantage is more integrated features—most notably battery level indication. In many cases, to prevent over-discharging of the battery, we have to connect an additional over-discharge protection circuit or a battery level display circuit, which is obviously not conducive to a concise and miniaturized design. However, the IP5306charging module features a built-in battery level indicator and over-discharge protection.

It’s worth noting that the IP5306’s over-discharge protection works differently from standard versions. The module’s output comes from an internal BOOST circuit, which has a minimum operating voltage—below this voltage, the circuit stops working. While this functions similarly to over-discharge protection, the battery’s cut-off voltage is higher (per the datasheet, it should be around 3V, but actual tests with the author’s basic equipment showed approximately 3.2V due to higher wire voltage drop).

Additionally, with a higher efficiency rate (91%), the IP5306 generates significantly less heat than the TP4056. Users of the TP4056 know it’s practically a “winter hand warmer”—it produces a lot of heat while only supporting a maximum charging current of 1A. However, its low cost (the chip itself costs less than a third of the IP5306) keeps it popular. That’s why many low-cost lithium battery chargers get hot after a while. Batteries are sensitive to high temperatures: heat insulation helps, but problems arise in compact devices where the battery is in direct contact with the TP4056—after all, manufacturers don’t take responsibility for your battery’s lifespan.

IP5306_charge_45

Does the IP5306 require external components?

Compared to the traditional TP4056 charging chip, the IP5306 delivers greater functionality with fewer components, thanks to its high integration. This not only reduces BOM costs but also simplifies circuit design. Additionally, it offers an IIC version for programming.

IP5306 IC Pinout

ScreenShot 2025 11 24 175622 827
FUNCTIONPINFUNCTION DESCRIPTION
VIN1DC 5V charging input pin
LED12LED driver pin
LED23LED driver pin
LED34LED driver pin
KEY5Button input (shared with flashlight driver)
BAT6BOOST input pin (connect to the positive terminal of the lithium battery)
SW7DC-DC switch pin
VOUT85V BOOST output pin
PowerPAD9(bottom)Connect to GND and used for heat dissipation

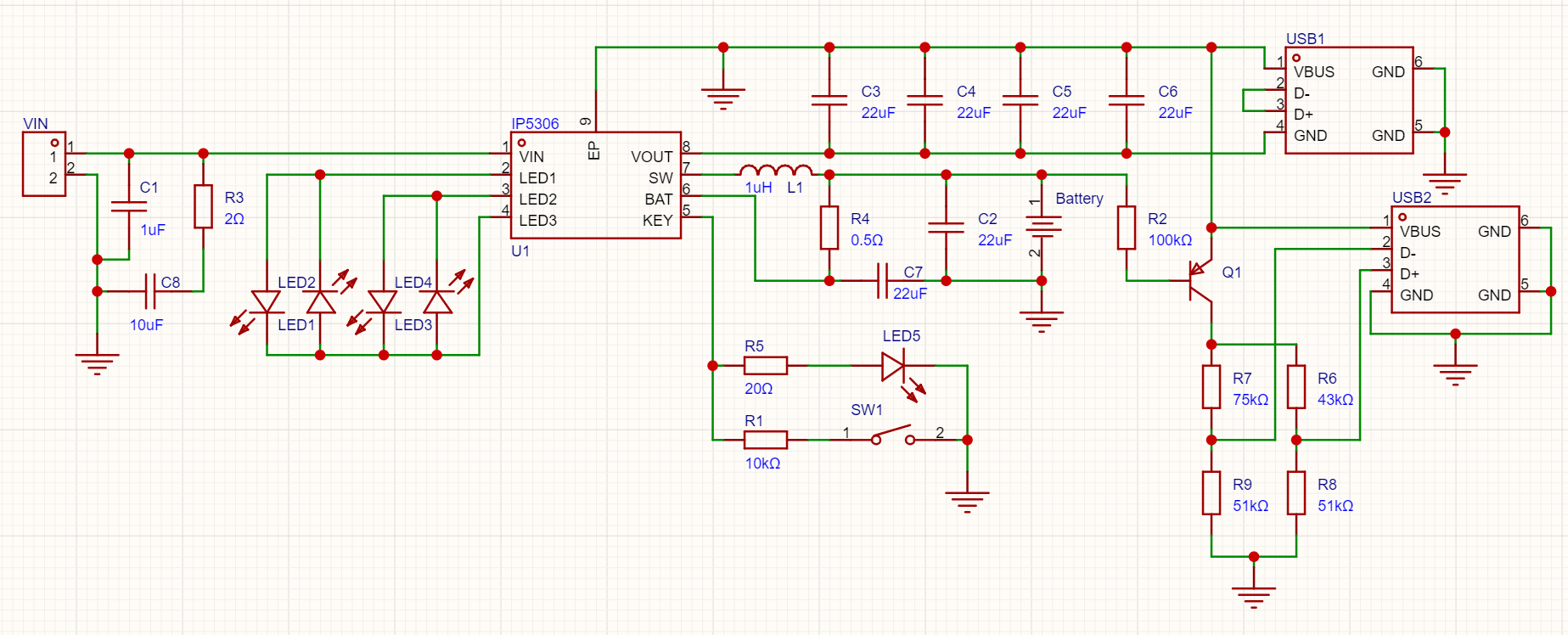
The Construction of IP5306 Circuit

The IP5306 datasheet provides a typical circuit diagram, and the author has drawn a schematic based on this data. Note the following key points:

  • USB2: A dedicated charging port for devices like iPhones. iPhone chargers require specific voltages on the data pins (D+ and D-) to activate charging, so an additional voltage divider circuit is needed. This can be omitted if not used.
  • LED5: For the flashlight circuit (commonly used in power banks). Resistor R5 and LED5 can be omitted if the flashlight function is not required.
  • LEDs 1–4: For battery level indication. While 1–4 LEDs are supported, 4 LEDs are recommended for more accurate level display.
  • GND: The chip’s GND is shared with the bottom heat dissipation pad, so a hot plate or heat gun is recommended for soldering.
  • Inductor: Due to its high power output, the inductor must meet specific requirements (as specified in the datasheet).
  • BOOST and BUCK circuits: Generate ripples, so additional large capacitors should be connected in parallel for filtering.
  • PCB design considerations: Ensure proper copper pouring for heat dissipation and that wires can handle the required current.
  • Ready-made modules: Available if you prefer not to build the circuit yourself.
yuanli

Usage Notes

Lorem ipsum dolor sit amet, consectetur adipiscing elit. Ut elit tellus, luctus nec ullamcorper mattis, pulvinar dapibus leo.

  • Differences in battery level display: Varies with different numbers of LEDs.
  • Button operation methods: Refer to the module’s instructions for long/short press functions.
  • Battery charging voltage: Pay attention to the chip’s battery charging voltage. The same chip may have different maximum charging voltages for different batteries. Except for the standard 4.2V for lithium batteries, voltages are indicated by suffixes (e.g., IP5306_4.35V).
  • Input voltage: Keep the input voltage within 5±0.3V.
  • Charging current: The maximum charging current depends on the input terminal’s maximum current capacity.
  • I2C programmable version: An I2C programmable version of the IP5306 is available for advanced users to explore.

A faulty charging IC can manifest in various ways: failure to charge or discharge, ability to charge but not discharge, ability to discharge but not charge, or chip breakdown leading to a short circuit in the entire circuit. However, some issues are not due to chip damage but simply the chip not meeting operating conditions—so troubleshooting should be done step by step.

How to extend battery life?

For daily use, keep the battery level between 20% and 80%—this is widely recognized as the optimal charging/discharging range for lithium batteries. Only charge to 100% or discharge to 0% when absolutely necessary (like long trips or emergency use).

Lithium is a highly reactive chemical element. Over time, lithium “dendrites” (branch-like crystals) form inside the battery. The battery’s structure uses a “separator” to divide the electrolyte into two regions. Fully charging or discharging the battery moves all lithium ions to one side, making it easier for dendrites to pierce the separator and cause an internal short circuit (rendering the battery useless). While modern separators can regenerate by consuming electrolyte, reduced electrolyte concentration will still decrease the battery’s capacity. Therefore, avoid full charges or deep discharges unless necessary—staying within 20%–80% balances daily usability and battery longevity.

Leave a Reply

Your email address will not be published. Required fields are marked *